******有限公司对沅水常德至鲇鱼口2000吨级航道建设工程项目******委员会经过认真、细致的评审,推荐的中标候选人公示如下:
******有限公司 投标报价98350.00元
******有限公司 投标报价99019.00元
******有限公司 投标报价96500.00元
本项目中标候选人公示时间为2025年12月04日至12月07日,公示期内,如投标人和其他利害关系人对中标候选人公示无异议,招标人将按照招标文件的规定确定中标人。投标人或其他利害关系人对评标结果有异议的,应当在中标候选人公示期间向招标人提出。投标人或其他利害关系人认为招标投标活动不符合法律、行政法规规定的,可以依法向监督部门投诉。
投诉书应当包括下列内容:
1、投诉人的名称、地址及有效联系方式;
2、被投诉人的名称;
3、投诉事项的基本事实;
4、相关请求及主张;
5、有效线索和相关证明材料及招标人对异议的回复。
投诉人是法人的,投诉书必须有其法定代表人或者授权代表签字并盖章;其他组织或者个人投诉的,投诉书必须由其主要负责人或者投诉人本人签字,并附有效身份证明复印件。
******有限公司
******有限公司纪检部
地址:湖南省长沙市天心区新姚南路196号
电话:0731-******
邮箱:******
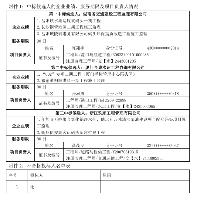
附件1:中标候选人的企业业绩、服务期限及项目负责人情况
附件2:不合格投标人名单表

******有限公司
2025年12月04日
责编:潘华
******有限公司常鲇航道建设部
收藏